「紧急」台风“玲玲”生成!3台风大爆发,或本周全部生成!尤溪……
「紧急」台风“玲玲”生成!3台风大爆发,或本周全部生成!尤溪……
紧急!紧急!紧急!
9月台风“大爆发”!


9月1日西北太平洋四台风胚胎示意图,中气爱标注
而且可能就在本周
一来来三个!
一来来三个!
一来来三个!
昨天(2日)8时就刚生成了一个
13号台风!
名字很温柔叫“玲玲”,but……
附“玲玲”出道照一张——

昨天
@中央气象台发布:

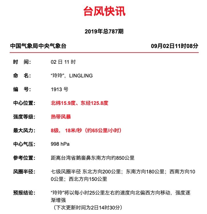
#后来者居上!台风“玲玲”生成# 今年第13号台风“玲玲”已生成,今8时,其中心位于我国台湾省鹅銮鼻东南方向约910公里的洋面上,热带风暴级(8级, 18米/秒),998 百帕。预计“玲玲”将以每小时20公里左右的速度向北偏西方向移动。


@中国气象爱好者:
台风“玲玲”将在副高引导下
逐渐北上靠近江浙沪沿海,
当然它有可能北上不登陆我国,
也有可能突然西折登陆华东,
无论怎样,这一带地区的朋友需要关注!


“玲玲”实时路径
速度戳图看!
这届台风预报真让人头秃啊!

昨天(2日)
@weatherman_信欣发文称:
今晨日本气象厅将菲律宾东边的低压b率先升级,成为13号台风玲玲,在3个低压的命名争夺战中,抢得先机。而南海的低压目前形态也在改善(下图),但还不好说一定是14号台风剑鱼,也可以是15号台风法茜。

因为远海的低压形态也不错(下图)——

本周大概率能看到三台风并存。
大概率可能就在本周
三台风并存!
三台风并存!
三台风并存!
认识下——
13号台风玲玲
(已经生成)

14号台风剑鱼
15号台风法茜
so
今年的台风活动再次进入
鼎!盛!期!

三台风齐聚,这是要搞事情啊
尤溪小伙伴最关心的问题:
这个“台风天团”会虐尤溪吗?
会虐尤溪吗?
会虐尤溪吗?

台风“玲玲”水汽多、时间长
会引起大幅降水
目前来看台风“玲玲”似乎并不好惹
虽然它的强度远不如利奇马
但降水量却不容小觑

总的来说
台风“玲玲“有以下几个特点:
//
1、水汽多
//

ECMWF对未来10天的降水预判
可见东南沿海雨量颇大
从上图中对未来10天的降水预判可看出
东南沿海一带降水量惊人
//
2、时间长
//
玲玲速度特别慢
可能会在海南、广东等地徘徊逗留
下雨的时间会很长
//
3、降水范围大
//
它的水汽可能会在
华东、华中和冷空气相遇
这样一来,下雨的范围会很大
不仅仅是广东、海南
还要包括福建、江西、安徽
乃至江浙沪

更要命的是,还有个凑热闹的——
南海热带低压刚刚登陆
和台风“玲玲”共舞海上
@中央气象台:
昨天10时40分前后,
南海热带低压在海南万宁沿海登陆!
中心附近最大风力有7级(15米/秒)
与13号台风“玲玲”,
“共舞”于海上。
昨天上午,
受南海热带低压影响,
海南岛及华南沿海已出现明显风雨,
公众需做好防风防雨措施。

14号台风“剑鱼”
增强空间大于“玲玲”!
按照目前的架势
未来
“剑鱼”强度未来的增强空间和时间
会远大于“玲玲”!!

8月31日14时,GFS模拟的未来7天整层水汽输送动画
so
“剑鱼”也不是好惹的!
还有一个“法茜”跟在后头呢!
“法茜”神秘面纱目前尚未揭开
密切关注……


专家提醒
常年来看,8月、9月都是我国台风的活跃期,台风生成数在全年当中也是数一数二的,尤其是9月以后生成的秋台风更是不可大意。
它容易与北方南下的冷空气结合带来危害极大的强降雨,在此也提醒当地公众和相关部门要提高警惕,提前做好防台、抗台的各项准备工作。
“玲玲”“剑鱼”“法茜”
“台风天团”眼看即将召集完毕!
可能本周就出道!
接下来尤溪天气会变怎样?

你要的降温给你
中雨、大雨、雷阵雨也都给你!
台风“玲玲”生成,
它的目的地虽然不是尤溪,
但它会上演“弱台风、强降雨”的剧情,
给我们送来明显的降水过程,
气温也会随之大幅回落。

据尤溪县气象部门9月2日12时发布的消息尤溪未来一周高温缓解多阵雨和雷阵雨天气局部中到大雨




最后,谨以下图
送给最近开学的年轻人们——

破解之法也送上——

面对本周就可能出道的
3台风天团
只剩下一种感觉——

各自珍重!
来源:福建微尤溪综合尤溪气象、中央气象台、@weatherman_信欣、中国天气、海峡导报
领导说了
您点一个

,
小编工资有望涨5毛!
标签:
