理想第一季度财报:营收256亿元,同比增长36.4%,环比下降 38.6%
理想第一季度财报:营收256亿元,同比增长36.4%,环比下降 38.6%
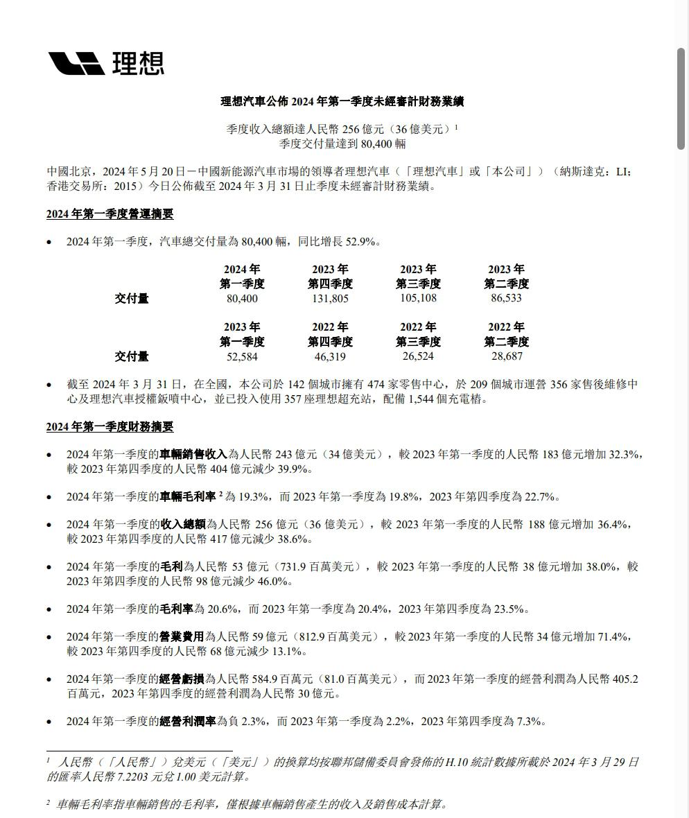
ZAKER 科技 5 月 20 日消息,理想汽车发布了 2024 年第一季度财报,财报显示季度交付量为 80400 辆,同比增长 52.9%;季度营收 256 亿元创新高,同比增长 36.4%,但环比下降 38.6%;季度毛利为 53 亿元,毛利率 20.6%,毛利环比增加 38%,毛利率环比增加 20.4%。
此外还有门店、充电桩建设等数据,可参考下图。


图片来源:理想汽车
标签:
