一师附小公立小学之一名校中的名校!超详细入学指南
一师附小公立小学之一名校中的名校!超详细入学指南
静安区是全上海唯一一个所有区境都位于内环内的市中心黄金城区,所以也是全市所公认的高品位的商务区和高品质的生活居住区,也就是富人区。在这样黄金地段的学校自然更是强中强!
今天来说说被称为“名校中的名校”也是全上海最受重视的公立小学之一的一师附小!


一师附小由近代著名教育家陈鹤琴先生创办于1945 年,是市教委的亲儿子,全上海最受重视的公立小学之一,被称为“名校中的名校”。学校从上世纪80年代起首创"愉快教育",喊出“真正的素质教育不怕考试”的口号,并从情感教育入手,实施德、智、体、美并重的整体性人格教育,让孩子们在愉快的氛围中学习、成长,实现了不靠题海也能在区学科质量检测中名列第一的奇迹,多次受到国家领导人的赞誉。
在寸土寸金的老静安,学校面积的普遍狭促,相比之下,一师附小的规模和硬件都是超一流的水准。2016年由区教育局投入7000多万,学校开始全面重装,今年9月1日搬迁到新校舍。新校舍占地面积14000平方米,建筑面积16000平方米。校内设施现代化,别具风格的观赏景点达十多处。配备250米环形跑道、40间上课教室;另有电脑房、语音室、舞蹈房、实验室等21间专用教室;500平方米的阅览室。还有占地面积1000平方米的室内游泳馆和篮球馆(建造中),学校绿化面积达35%。

特色介绍
一师附小作为老牌名校,师资强,硬件好,学生的综合素质比较强。学校有包括艺术、书法、围棋、游泳、机器人等多项市级特色项目。学校从一至五年级,按学生的特性,循序渐进,安排了不同的主题活动,开发了具有“愉快教育”特色的校本课程,并以自选课程、走班学习、混龄合作为特色,该课程的参与率达到了100%。

学校评价


招生简章
一、招生对象
2015年9月1日-2016年8月31日出生(年满六周岁),户籍在本校招生范围内的适龄儿童。
二、招生范围
三和花园居委会、四和花园居委会、武南居委会所属全部小区叶庆居委会(武定路以北),具体地址如下:
武定路1102号,1128弄
胶州路369-433号
康定路829-949号
延平路154-263号
三、验证与录取
验证时间:
7月4日-7月10日第一批网上验证
7月25日-7月26日第二批网上验证
验证方法:
“上海市义务教育入学报名系统”集中调取“一网通办”电子证照信息,进行网上比对。电子证照与纸质证件可同等效力使用。
学校对适龄儿童以及家长的证件进行网上校验。如果符合录取条 件的,通过验证;如果需进一步校验证件的,学校将联系家长提交补 充材料至:sysfx@163.com
录取告知:
7月10日~8月15日,凡是验证通过的适龄儿童,学校将陆续发送入学告知信息给家长,请注意查看手机短信。
入学报到:
8月15日开始,学校向一年级新生发放入学通知书,并告知报到事项。
四、录取方法
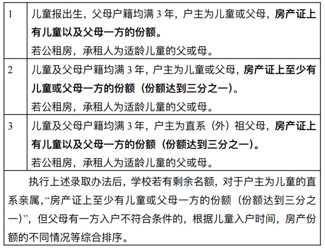
本校继续实施并执行儿童及父母的全家户籍须在对口地块满3年对口入学的政策(迁入截止日期为2019年6月30日) 房产证上至少有儿童或父母一方的份额,且份额达到三分之一。
儿童与户主关系为直系三代之内,房屋产权人/承租人为儿童、父或母,并符合“五年一户”的规定(双胞胎、二胎除外)。学校将综合户籍迁入时间及房产情况等,根据以下顺序,按批次录取:

TIPS:
网上验证安排时间以及入学告知短信发送等环节有先有后,凡在规定时间内均属正常安排;凡超出规定时间家长可来电咨询。
•属于以下情况之一的适龄儿童,由教育局统筹安排入学:
1、 适龄儿童入户时间不满3年的。
2、 适龄儿童的父母双方入户时间均不满3年的。
3、 户主为非直系三代亲属的。
4、 房屋产权证/承租证上,没有规定的份额/名字。
5、 五年内同一户籍地址已有儿童在学校就读的。(双胞胎、二胎除外)
6、 未被民办小学录取的。
•为缓解万航渡路校区学生数超额的压力,2018年起,武南和叶庆 (武定路以北)居委会的学生在延平路校区就读一、二年级,三年级起回到万航渡路校区学习,直至毕业。

对口范围:

对口小区如下
1.沪中新苑 2.金家巷
3.四和花园 4.金叶公寓
5.新平公寓 6.三和花园
7.万春小区 8.鸿鹄公寓
9.翰林府邸 10.金益苑
11.益民公寓 12.万春街63弄
13.康定路890弄

对口板块:

曹家渡板块位于静安区内环内,各项配套都比较完善,区域内住宅有老公房和次新房。
曹家渡地域优势独特,多条市中心重要干道在此交汇;商业上受静安寺、中山公园、长寿路三大商圈辐射影响,已成为上海重点发展的12个区域商业中心之一。地域优势加上成熟的商住区定位,曹家渡成为一个以高档综合商业服务为特色的新兴中心区域。
曹家渡独特地域优势,静安、普陀、长宁三区交汇处,能吸纳三个区域的消费人群,商业聚集能力强大。另外,曹家渡距离上海顶级消费中心梅恒泰地区仅1.2公里,是得天独厚的商业副中心地带,世界个性化品牌更易进驻。
同时,政府对曹家渡商圈差异互补式的商业定位,使曹家渡与其他商业中心及曹家渡区域内商业之间形成错位式的竞争格局,在商业规划超越现行商业形态的同时,又能容纳不同档次的商业。

第一梯队:翰林府邸
房龄新、改善户型、品质较高,购房总价1000万~1500万左右
位于武定路1128弄靠近延平路上的瀚林府邸,地处静安区内优越的位置,附近交通便利,设施配备齐全,“吃、穿、住、行”样样精通。


第二梯队:沪中新苑、三和花园
生活居住品质不错。以1房和2房为主。作为老静安的优质教育房产,性价比非常高。
沪中新苑

三和花园


第三梯队: 万春小区
建于1983-1997年,小区由28栋6层的多层住宅组成,户型建筑面积以中小户型为主,出租便利,比较适合挂户口。

标签:
